Video
Rendered Images




Concept
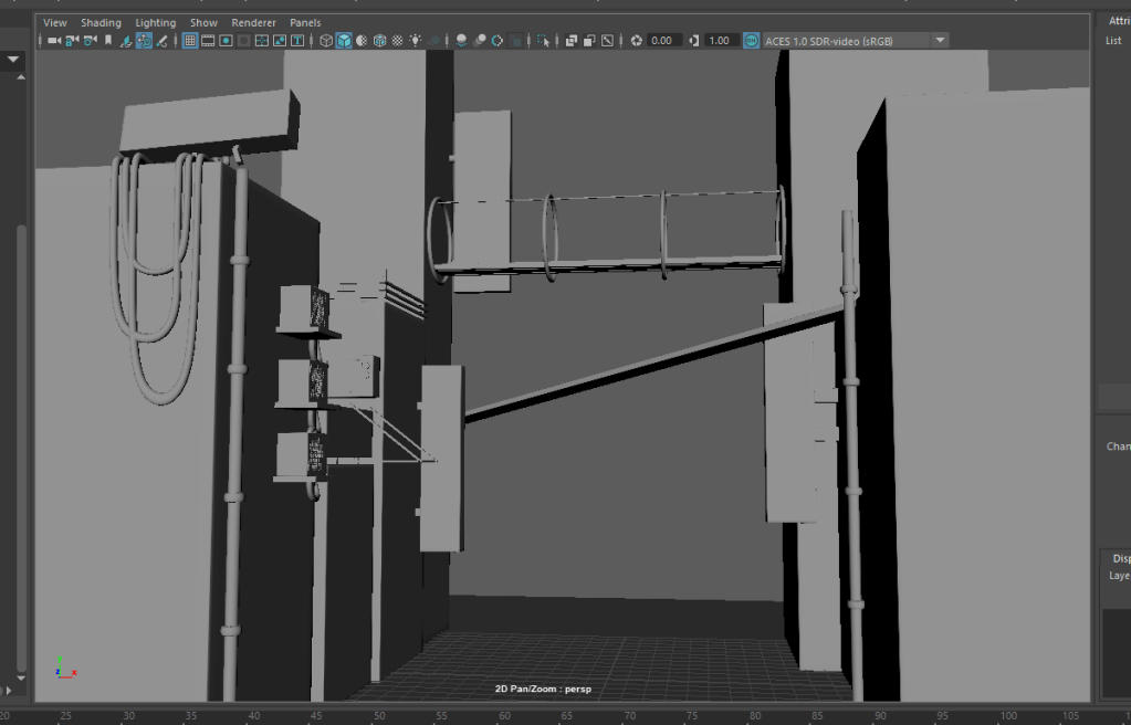
Cyberpunk Street (made with Autodesk Maya, 2022.02-05) is the first original scene that I created from a sketch. It portrays a futuristic scene where the slums coexist with the wealthy in a dystopian city. In the scene there is a gambling place, a bar, two apartment buildings (one for the slums and one for the wealthy), a grocery store and an hotel. I got my inspiration from Flushing in Queens, NY, where a lot of Chinese people resides there, and the social classes differ hugely.
Slums: The grocery store is open for all social classes. It exists in the city and serves for everyone. The apartment building in the front resides many people, as it can be told from the closely aligned windows and the exposing wire tubes underneath the billboard. The gambling place is for the poor people to waste time in it. The environment does not compare to big casinos, but it’s also a way to tax the poors. The bar is also made for the lower class people to spend their money and time in it.
Wealthy: The fancy Elo apartment and hotels are built for the wealthy upper class people. They are owned by the same corporation. From the glass-metallic texture, you can tell that they are made with high expense.
With this topic, I want to reflect on a phenomenon where the upper class wants to keep the class rigid. They create cheap entertainment so that the lower class feels satisfied with their current status and will never challenge the upper class’s social status. Big corporations create monopolies among everything and there’s nothing normal people can do.
Work Progress















Challenges: As I was rendering out the image sequences as exr and importing into Adobe AfterEffects, the color setting didn’t match – it was completely different from what it showed in the Arnold Renderview and it has never happened to me before. Special thanks to my friend Simin Wang in Pratt Institute, she helped me with the color corrections using other software. She told me that Maya uses RAW and AE uses sRGB, which caused the issue, and kindly helped me during her final week, and I really appreciate that she can help me with it.
